2024年,进入中国钛以及钛合金行业,针对细分领域,展开产业链的剖析,同时对需求端市场,进行现状的分析。
那报告的发布方是,中金企信国际咨询,其所发布的是《2024 – 2030年钛合金行业全产业结构深度分析及投资战略可行性评估预测报告》。
中金企信国际咨询相关报告推荐(2023-2024)
《钛合金项目商业计划-中金企信编制》
《单项冠军-钛合金市场占有率申报证明(2024)》
《钛材项目建议书-中金企信编制》
《单项冠军,市场占有率,钛材市场占有率认证报告,(2024版)》。
《二零二四年至二零叁零年海绵钛市场发展战略规划剖析及投资规模前景可行性评估预测报告》。
1、钛行业概述:
(1)钛及钛合金的性质与应用:钛处于元素周期表里第ⅣB族,化学符号是Ti,原子序数为22,它是银白色的过渡金属,具备重量轻、强度高且有金属光泽的特性,能耐受湿氯气腐蚀,钛在自然界里较为分散进而难于提取,不过其含量相对丰富。鉴于其性质良好,储量丰富,钛的重要性仅排在铁、铝之后,它被称作正在兴起的“第三金属”。
![图片[1]-2024年中国钛及钛合金行业细分领域产业链及需求端市场现状分析-铆焊老刘铆工焊工笔记](/wp-content/uploads/2026/03/1772335534340_0.png)
钛合金是一种以钛作为基础,加入诸如铝、锡、钒、钼等其他元素而制成的合金金属,与别的合金材料进行比较,钛合金具备密度低、强度高、热强度高、耐蚀性好、耐热性高这些优良性能,钛当作结构材料时所拥有的良好机械性能,需借助严格控制当中适当的杂质含量以及添加合金元素从而形成钛合金才能够得以实现。
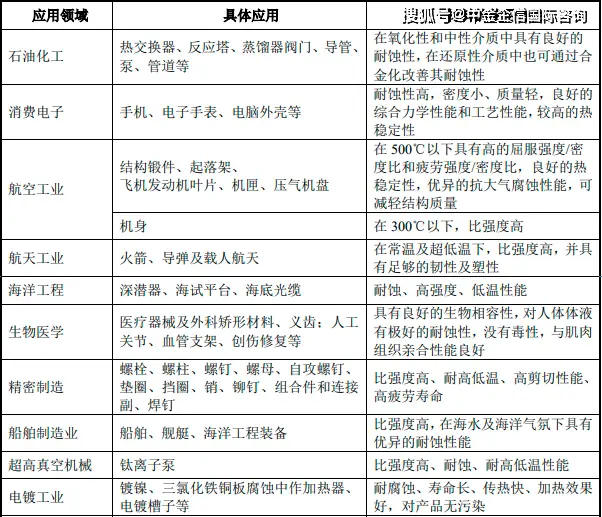
钛以及钛合金具备稳定的化学性质,拥有良好的耐高温性能,具备良好的耐低温性能,拥有抗强酸的特性,具备抗强碱的特性,它的这些特性十分优良,当前已经在石油化工领域广泛应用,在消费电子领域广泛应用,在航空航天领域广泛应用,在海洋工程领域广泛应用,在生物医学领域广泛应用,其具体的使用特性是这样的,其具体的应用领域是如下这些:
![图片[2]-2024年中国钛及钛合金行业细分领域产业链及需求端市场现状分析-铆焊老刘铆工焊工笔记](/wp-content/uploads/2026/03/1772335534340_1.webp)
![图片[3]-2024年中国钛及钛合金行业细分领域产业链及需求端市场现状分析-铆焊老刘铆工焊工笔记](/wp-content/uploads/2026/03/1772335534340_2.webp)
(2)钛工业产业链情况剖析,钛工业中的产业链被划分成钛材工业条线以及钛白粉工业条线俩部分。钛材工业条线里,其上游是从钛矿开始着手去制备海绵钛,而中游呢,是要把海绵钛熔铸成为锭块,并且进一步加工成钛材和钛构件这儿的。也就是先熔炼海绵钛从而得到钛锭,或者添加合金进行熔炼形成钛合金铸锭,之后通过对铸锭的加工得到钛以及钛合金坯料,并且采用锻造、轧制、挤压、拉拔之类工艺的变形处理、热处理以及机械加工等等来生产出具有不用规格的钛以及钛合金产品,像是板材、管材、线材这类的。钛产业链的下游,运用加工工艺,把钛材制造成各类钛零件以供化工、航空航天等领域应用。在整个钛材工业条线里,海绵钛产量体现的是原料生产能力,钛材产量体现的是深加工能力。
钛工业产业链分析
![图片[4]-2024年中国钛及钛合金行业细分领域产业链及需求端市场现状分析-铆焊老刘铆工焊工笔记](/wp-content/uploads/2026/03/1772335534340_3.webp)
钛白粉工业条线,其上游是针对钛铁矿以及金红石展开采选工作,并且借助化学过程去生成中间产品钛白粉,而其下游主要是应用在涂料、塑料以及造纸等行业当中的。
2、钛材行业发展现状:
(1)钛材行业发展概况:
我国钛材工业发展有着这样的进程,其起步于20世纪50年代,1954年北京开启了海绵钛制备工艺的研究,60年代初在沈阳成立了中国首个钛加工材生产试验车间,进而开始了钛的半工业化生产,60到70年代,在遵义以及宝鸡等地先后设立了十余家海绵钛和钛材加工生产厂,至此中国步入世界钛工业国家的行列。20世纪80年代初期,因对钛材认识欠缺且钛材相较于其他金属材料价钱高昂情况存在,钛材应用遭受一定程度限制,进而对钛工业发展产生影响。所以我国在1982年组建全国钛应用推广领导小组,以此推动80至90年代钛材行业稳健发展。步入21世纪后,我国钛材工业发展收获令人瞩目的成果,然而与美、日、俄等国家相较仍存有一定差距。金融危机爆发以后,受国内生产设备以及技术能力所制约,我国钛材产能严重匮乏。自2011年往后,我国钛材产能迅猛上升,呈现出供过于求的状况。2016年时,我国钛材行业着手进行结构性调整,从以往的中低端需求渐渐转变为中高端需求,开启了高端化工、船舶制造、航空航天等领域之门。2020年以来,南非、肯尼亚、加拿大等国家身为全球重要钛原料生产国,遭受疫情等因素的干扰,使我国钛原料进口的不确定性加剧。与此同时,疫情下价格的提升以及航运周期的延长,也让下游企业面临的市场风险加重。我国钛材行业企业,在疫情大环境下,与其他国家相比,提前做出积极有效的预防性措施;在全球钛行业发展停滞甚至负增长的环境下,实现逆势增长。
![图片[5]-2024年中国钛及钛合金行业细分领域产业链及需求端市场现状分析-铆焊老刘铆工焊工笔记](/wp-content/uploads/2026/03/1772335534340_4.png)
2)钛材行业发展现状:近些年来,我国钛加工材产量呈现稳定增长态势,我国钛加工材销量同样呈现稳定增长态势。在2015年的时候,中国钛加工材产量是4.86万吨,到了2022年,增长到了15.28万吨,年均复合增长率为17.80%。在2015年时,中国钛加工材销量为4.37万吨,到2022年,增长至14.55万吨,年均复合增长率为18.75%。
2015-2022年中国钛加工材产量及销量现状分析
![图片[6]-2024年中国钛及钛合金行业细分领域产业链及需求端市场现状分析-铆焊老刘铆工焊工笔记](/wp-content/uploads/2026/03/1772335534340_5.webp)
数据整理:中金企信国际咨询
以进出口数量去看,中国钛材的出口数量要远超进口数量,并且自2018年起,中国进口钛加工材的数量,整体上呈现出下降的趋向。在2020年,因疫情产生影响,全球钛加工材的需求以及贸易都有所减少,国内钛加工材进出口数量一同减少,市场需求也下降了,到2021年才开始回升。
就进出口钛材的平均价格而言,虽说我国钛材进出口顺差显著,可是出口主要是低端钛材,单价较为低,然而进口钛材里中高端钛材较多,单价高 ,由此可知我国钛材朝着高端化发展存有较大的市场空间。按照产品结构来讲,钛加工材能够分成板材、管材、线材、锻件、铸件、箔带等。在2022年 ,中国各类钛材中板材产量是最高的,占据全年各类钛加工材总产量的56.29% ;线材的产量占据全年钛材产量的23.18% ;管材的产量占据全年钛材产量的11.92%。
2022年中国各类钛材中板材产量占比分析
![图片[7]-2024年中国钛及钛合金行业细分领域产业链及需求端市场现状分析-铆焊老刘铆工焊工笔记](/wp-content/uploads/2026/03/1772335534340_6.webp)
数据整理:中金企信国际咨询
(2)钛材供给端的发展情形是这样的,海绵钛作为钛材的原材料,其上游市场海绵钛的供应量无疑会对钛材行业的发展产生影响,海绵钛主要经由四氯化钛与金属镁发生反应而生成,在形态方面呈现出疏松多孔犹如海绵的样子,只有经过熔铸加工变为钛锭或者经过研磨加工成为钛粉之后才能够投入使用,海绵钛生产乃是钛材工业的基础环节。
全球海绵钛产量,从2015年的16.00万吨,增长到了2022年的27.90万吨,复合增长率为8.27%,这是根据美国地质调查局和中国有色金属工业协会数据所显示的情况;中国海绵钛产量产量同样有增长,从2015年中的6.20万吨,增长至2022年的17.58万吨,复合增长率为16.05%,增速还超过了全球海绵钛产量增速,也是依据这两个机构的数据来确定的。
![图片[8]-2024年中国钛及钛合金行业细分领域产业链及需求端市场现状分析-铆焊老刘铆工焊工笔记](/wp-content/uploads/2026/03/1772335534340_7.png)
2015-2022年中国海绵钛产量现状分析
![图片[9]-2024年中国钛及钛合金行业细分领域产业链及需求端市场现状分析-铆焊老刘铆工焊工笔记](/wp-content/uploads/2026/03/1772335534340_8.webp)
数据整理:中金企信国际咨询
(3)需求端市场现状里的钛及钛合金材料:钛及钛合金具备良好的耐高温特性,具备良好的耐低温特性,具备抗强酸特性,具备抗强碱特性,还具备高强度、低密度等特性,当前已经广泛应用于石油化工领域,已经广泛应用于航空航天领域,已经广泛应用于消费电子领域,已经广泛应用于海洋工程等领域。依据中国有色金属工业协会钛锆铪分会的统计,在2022年度,我国钛材在化工领域的需求占比为51%,其次是航空航天领域需求占比为23%。伴随技术的日臻成熟完善,因国民经济结构战略性调整还有产业转型升级,钛及钛合金材料渐渐进入民用市场。钛产品,是由钛及钛合金板、棒、管、线等加工材以及多种金属复合材制成的,正在消费电子、3D打印、生物医疗等领域,获得越来越多的应用。随着钛材工业成本的渐渐降低,未来的市场潜力非常巨大。
2022年中国钛材在不同应用领域应用比重分析
数据整理:中金企信国际咨询
(4)钛行业未来发展趋势:
1、强化上游企业联盟,去获取并控制优势资源,为保障产品质量,钛及钛合金材料特别是高端钛材对钛原料品质有着较高要求,虽说全球钛资源丰富,然而优质的金红石占比不足10%,存在一定稀缺性,我国金红石钛资源格外紧缺,大部分依靠进口,另外,能够获取高品质的海绵钛对钛及钛合金材料生产企业来讲至关重要,钛及钛合金材料生产企业联合上游资源开发企业,获取或者控制优势钛资源具重要意义,会成为未来行业发展趋势之一。
2 、高端钛以及钛合金材料会变成行业发展的高地,钛产业高端市场领域的发展前景是比较好的,高端钛材的应用领域非常广泛,国内市场的需求甚是巨大,同时,高端钛以及钛合金材料所涵盖的行业不但包含战略重点支持的“走出去”行业,还属于“中国制造 2025”大力推动的重点领域,将会获取国家政策的大力支持;目前我国已成为全球主要的钛及钛合金材料产销国,不过化工、冶金、传统电力等领域处于成熟期,增长空间有限。但跟着国民经济结构战略性调整,以及产业转型升级,未来钛行业在航天航空领域的需求被看好,在消费电子领域的需求被看好,在生物医疗领域的需求被看好,在休闲生活等技术门槛较高的领域的需求也被看好,但高端钛材预计会成为未来行业发展高地。
3、钛工业渐渐朝着国际化、规模化发展:鉴于深入推进,东西方贸易来往变多,东西方市场融合,正构建统一的世界钛市场。从1996年开始,先后进行兼并以及,掌控欧洲市场,还兼并美国的A.,并和欧洲最大制管公司——合并,组建合资公司,这些兼并举措令Timet公司的实力显著增强。当下我国钛材生产厂家除了满足国内市场,也正积极迈向国际市场。









![2025年中国钣金加工行业现状、产业链结构及发展全景研判:智能化是行业未来发展趋势[图]-铆焊老刘铆工焊工笔记](https://83ch.com/wp-content/uploads/2026/02/1771729218647_0.png)



